WoW
Дом
Draenor
Профессии
Игровая Механика
Гайды по классам
Cataclysm
Профессии
Panda
Игровые события
Профессии
Legion
Gaame
Lich King
Аддоны
Прочее
Вакансии
Реклама
Вход
|
Регистрация
Find us on social media
Искать
Вход
|
Регистрация
[
Обновленные темы
·
Новые сообщения
·
Участники
·
Правила форума
·
Поиск
·
RSS
]
Страница
1
из
1
1
World of Warcraft
»
Гайд по классам 3.3.5
»
Гайд для Лока Пве 3.3.5а
»
Гайд демонолога 3.3.5 PvE
Гайд демонолога 3.3.5 PvE
Arts
Кровожадный
Группа: Администраторы
Сообщений:
191
Награды:
7
Репутация:
3
Статус:
Offline
Дата: Пятница, 07.06.2013, 23:13 | Сообщение #
1
Мы переехали:
https://plgames.ru/guidgame/wow/363-gayd-demonologa-335-pve.html
Arts
Кровожадный
Группа: Администраторы
Сообщений:
191
Награды:
7
Репутация:
3
Статус:
Offline
Дата: Понедельник, 24.06.2013, 23:22 | Сообщение #
2
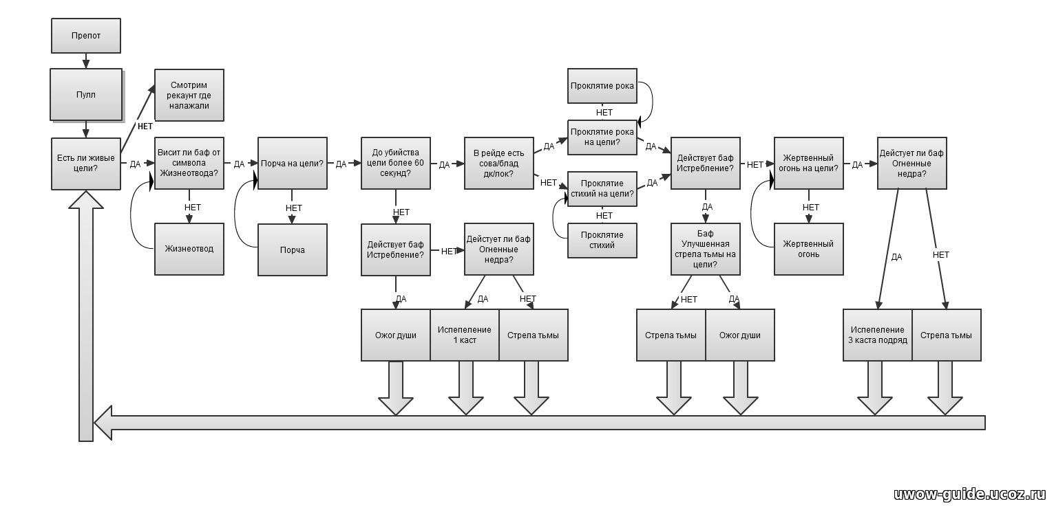
Переработана раскладка талантов.
World of Warcraft
»
Гайд по классам 3.3.5
»
Гайд для Лока Пве 3.3.5а
»
Гайд демонолога 3.3.5 PvE
Страница
1
из
1
1
Главная страница форума
Гайды по классам 4.3.4
Гайд Рыцарей смерти 4.3.4
Гайд для Пристов(жрецов) 4.3.4
Гайды по Паладинам 4.3.4
Гайд для Вара
Гайд по друида 4.3.4
Гайд по чернокнижнику 4.3.4
Гайд по шаману 4.3.4
Гайд по разбойнику 4.3.4
Гайд по охотнику 4.3.4
Гайд по магу 4.3.4
Гайд по классам 3.3.5
Гайд Рыцарей смерти - дд 3.3.5
Гайд Рыцарей смерти - танки 3.3.5
Гайд для Пристов(жрецов) 3.3.5а
Гайд для Друида 3.3.5а
Гайд Паладина 3.3.5а
Гайд для Лока Пве 3.3.5а
Гайд для Вара 3.3.5
Гайд Шамана Пве 3.3.5а
Гайд Мага PvE 3.3.5
Гайд для Роги 3.3.5а
Гайд по ханту PvE 3.3.5
ПРОФЕССИИ 3.3.5 - 4.3.4
Рыбалка + Кулинария от 1-450(+дейлики) 3.3.5а
Гайд по профессиям "собирающим" 3.3.5
Гайд по профессиям "основным" 3.3.5
Гайд по Легендарным предметам 3.3.5 - 5.4
Гайды по профессиям "основным" 4.3.4
МАУНТЫ/КВЕСТЫ/РЕПЫ/АЧИВЫ 3.3.5
Гайды по Маунтам 3.3.5а
Игровые события
Тактика боя Цитадели Ледяной короны 10
Тактики боя Цитадели Ледяной Короны 25
Тактика боя Рубиновое святилище
КУРИЛКА 3.3.5
Вопросы/ответы
Интересное
Гильд комната
Rust комната
Нейтральный квартал
Обсуждения/Вопросы
Игры
Баг-трекер
Как начать играть
Обзоры и Прочие
HUNT: SHOWDOWN
Поиск: